首页
首页
学校概况
学校概况
学校简介
影像江传
部门设置
专业设置
校友风采
教学教研
教学教研
教研动态
师资团队
实验实训
专业活动
师生作品
教育培训
学生管理
学生管理
教育管理
心理指导
幸福校园
家长学校
学生资助
招生就业
招生就业
招生资讯
就业升学
实习动态
对外合作
组织建设
组织建设
党团建设
学校工会
后勤安保
后勤安保
安保消防
后勤管理
文件资料
文件资料
上级文件
规章制度
资料下载
职教活动周
职教活动周
끠
联系电话
025-52414057
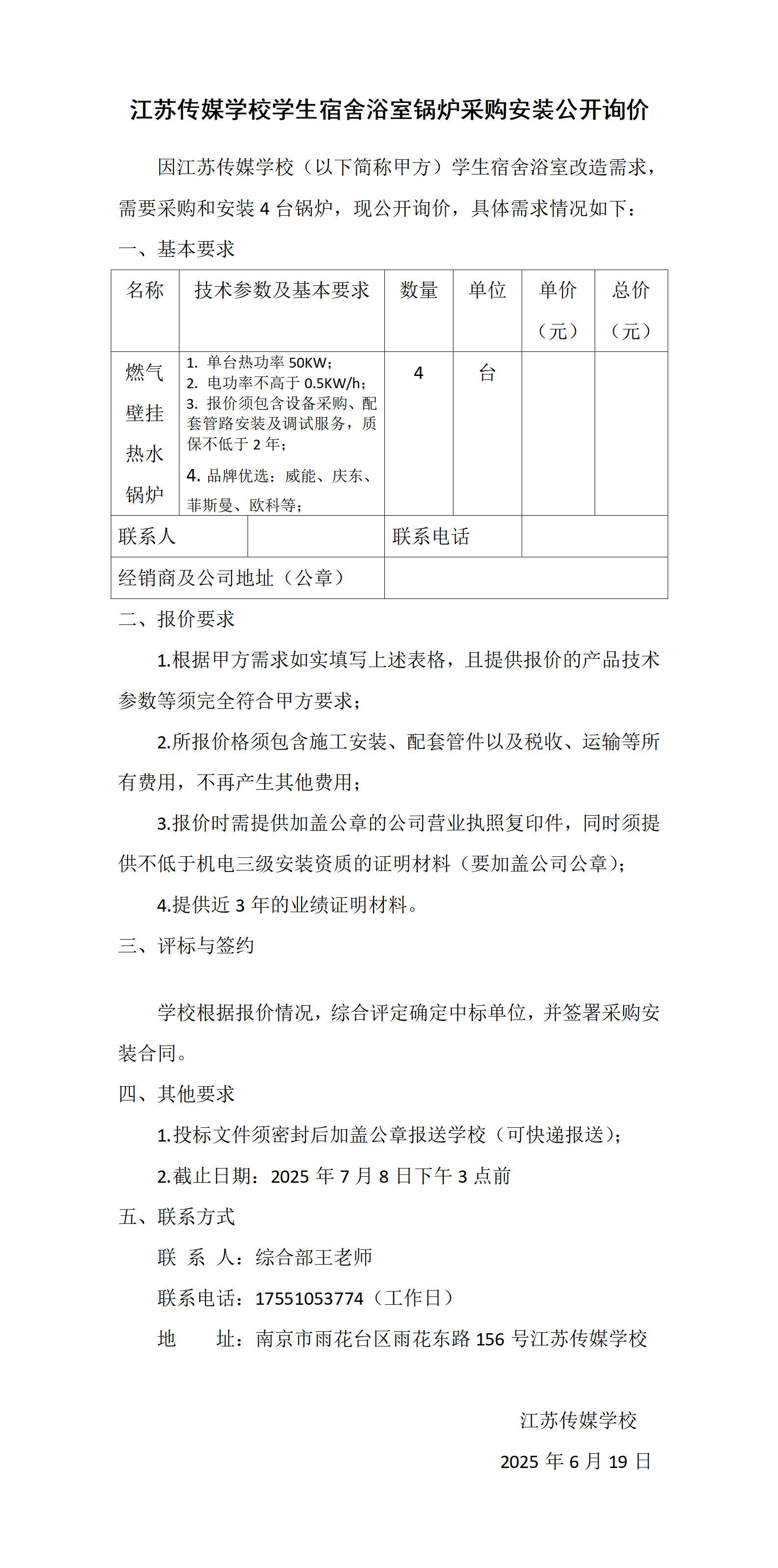
江苏传媒学校学生宿舍浴室锅炉采购安装公开询价
附件:江苏传媒学校学生宿舍浴室锅炉采购安装公开询价
ꄴ
前一个:
无
ꄲ
后一个:
无
创建时间:
2025-06-19
首页
ꄲ
公告公示
ꄲ
江苏传媒学校学生宿舍浴室锅炉采购安装公开询价
넳
넲
本网站由阿里云提供云计算及安全服务
本网站支持
IPv6
本网站由阿里云提供云计算及安全服务
本网站支持
IPv6
本网站由阿里云提供云计算及安全服务
本网站支持
IPv6
本网站由阿里云提供云计算及安全服务
本网站支持
IPv6